浏览数量: 384 作者: 本站编辑 发布时间: 2023-02-22 来源: 本站
各有关单位:
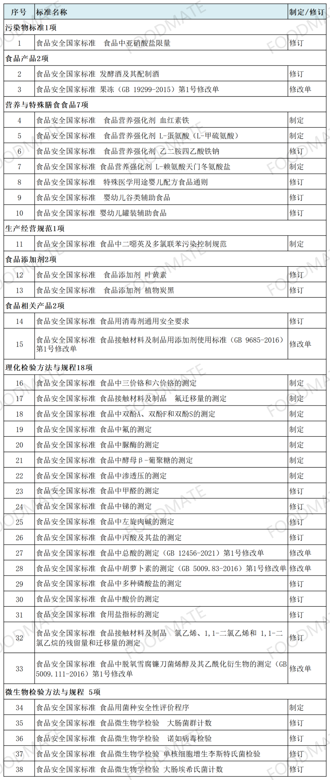
根据《食品安全法》及其实施条例规定,我委组织起草了《食品安全国家标准 食品中亚硝酸盐限量》等38项食品安全国家标准和修改单(征求意见稿),现向社会公开征求意见。请于2023年3月20日前登录食品安全国家标准管理信息系统(https://sppt.cfsa.net.cn:8086/cfsa_aiguo)在线提交反馈意见。
附件:征求意见的食品安全国家标准目录
食品安全国家标准审评委员会秘书处
2023年2月10日
